Arbres de décision#

L’essence de la connaissance, c’est d’en avoir et de l’appliquer ; c’est de ne pas en avoir et de le reconnaître.

Confucius

Les arbres de décision (decision trees) sont parmi les modèles les plus intuitifs de l’apprentissage automatique. Leur principe est simple : partitionner récursivement l’espace des features par des questions binaires successives, jusqu’à obtenir des regions suffisamment homogènes pour effectuer une prédiction. Le résultat est une structure arborescente lisible, interprétable, et directement traduisible en règles logiques.

Ce chapitre couvre la construction, les critères de division, l’algorithme CART, l’élagage, l’extension à la régression, l’interpretabilité, et l’instabilité inhérente de ces modèles – instabilité qui motivera les méthodes d’ensemble du chapitre suivant.

Introduction#

Pourquoi les arbres ?#

Les modèles linéaires (régression logistique, SVM linéaire) supposent une frontière de décision linéaire. En pratique, de nombreux problèmes présentent des frontières non linéaires, des intéractions entre variables, ou des relations conditionnelles que les modèles linéaires ne capturent pas sans ingénierie de features explicite.

Les arbres de décision offrent plusieurs avantages :

  • Interpretabilité : un arbre se lit comme une suite de questions oui/non, compréhensible par un non-spécialiste

  • Pas de prétraitement : les arbres sont insensibles à l’échelle des variables (pas besoin de standardisation) et gèrent naturellement les variables categorielles

  • Intéractions automatiques : la structure hiérarchique capture les intéractions entre variables sans les spécifier explicitement

  • Non-linéarité : les frontières de décision sont des hyperplans parallèles aux axes, permettant d’approximer des frontières complexes

Remarque 83

Les arbres de décision sont le fondement de nombreux algorithmes parmi les plus performants en pratique : forêts aléatoires, gradient boosting (XGBoost, LightGBM, CatBoost). Comprendre les arbres est donc un prérequis indispensable pour aborder les méthodes d’ensemble.

Principe général#

Un arbre de décision binaire est un arbre enraciné dans lequel :

  • chaque noeud interne effectue un test sur une feature (\(x_j \leq s\) pour une variable continue, \(x_j = c\) pour une variable catégorielle)

  • chaque branche correspond au résultat du test (oui/non, gauche/droite)

  • chaque feuille contient une prédiction (la classe majoritaire en classification, la moyenne en regression)

Définition 90 (Arbre de décision)

Un arbre de décision est une fonction \(f : \mathbb{R}^p \to \mathcal{Y}\) définie par une partition récursive de l’espace des features \(\mathcal{X} = \mathbb{R}^p\) en régions \(R_1, R_2, \ldots, R_T\) (les feuilles), avec une prédiction constante \(c_t\) dans chaque region :

\[f(\mathbf{x}) = \sum_{t=1}^{T} c_t \cdot \mathbf{1}(\mathbf{x} \in R_t)\]

En classification, \(c_t\) est la classe majoritaire dans \(R_t\). En régression, \(c_t = \bar{y}_t = \frac{1}{|R_t|} \sum_{i : \mathbf{x}_i \in R_t} y_i\).

Construction par partitionnement récursif#

Principe#

La construction d’un arbre procède par partitionnement récursif (recursive partitioning). A chaque noeud, on cherche la meilleure division (split) de l’espace en deux sous-régions, selon un critère de qualité. L’algorithme est glouton : à chaque etape, il choisit la division localement optimale, sans garantie d’optimalité globale.

Définition 91 (Division binaire)

Soit un noeud contenant un ensemble d’observations \(\mathcal{D} = \{(\mathbf{x}_i, y_i)\}_{i=1}^n\). Une division binaire est définie par une feature \(j\) et un seuil \(s\) (pour une variable continue), partitionnant \(\mathcal{D}\) en :

\[\mathcal{D}_G(j, s) = \{(\mathbf{x}_i, y_i) : x_{ij} \leq s\}, \quad \mathcal{D}_D(j, s) = \{(\mathbf{x}_i, y_i) : x_{ij} > s\}\]

La division optimale est celle qui maximise la réduction d’impureté :

\[(j^*, s^*) = \arg\max_{j, s} \left[ I(\mathcal{D}) - \frac{|\mathcal{D}_G|}{|\mathcal{D}|} I(\mathcal{D}_G) - \frac{|\mathcal{D}_D|}{|\mathcal{D}|} I(\mathcal{D}_D) \right]\]

\(I(\cdot)\) est une mesure d’impureté.

Algorithme de construction#

L’algorithme de construction suit une procédure récursive :

  1. Si un critère d’arrêt est satisfait, créer une feuille avec la prédiction appropriée

  2. Sinon, pour chaque feature \(j\) et chaque seuil candidat \(s\), calculer la réduction d’impureté

  3. Effectuer la division \((j^*, s^*)\) qui maximise cette réduction

  4. Appliquer récursivement la procédure aux deux sous-ensembles \(\mathcal{D}_G\) et \(\mathcal{D}_D\)

Remarque 84

Pour une variable continue à \(n\) valeurs distinctes, il y a \(n - 1\) seuils candidats (les points milieux entre valeurs consecutives ordonnées). Pour \(p\) features, chaque noeud évalue donc \(O(p \cdot n)\) divisions possibles. La complexité totale de la construction est \(O(p \cdot n \cdot \log n)\) en moyenne (car la profondeur est typiquement \(O(\log n)\)), mais \(O(p \cdot n^2)\) dans le pire cas (arbre dégénéré).

Critères d’impureté#

Le choix du critère d’impureté détermine comment l’arbre évalue la qualité d’une division. En classification, les deux critères principaux sont l’indice de Gini et l’entropie de Shannon.

Indice de Gini#

Définition 92 (Indice de Gini)

Soit un noeud contenant \(n\) observations réparties en \(K\) classes, avec des proportions \(p_k = \frac{n_k}{n}\) pour la classe \(k\). L”indice de Gini est défini par :

\[G = \sum_{k=1}^{K} p_k (1 - p_k) = 1 - \sum_{k=1}^{K} p_k^2\]

L’indice de Gini mesure la probabilité qu’une observation choisie aléatoirement soit mal classée si on lui attribue une classe tirée selon la distribution empirique du noeud.

  • \(G = 0\) : le noeud est pur (toutes les observations appartiennent à la même classe)

  • \(G\) est maximal (\(= 1 - 1/K\)) lorsque les classes sont équiprobables

Exemple 9

Pour un problème binaire (\(K = 2\)) avec des proportions \(p_1 = 0.8\) et \(p_2 = 0.2\) :

\[G = 1 - (0.8^2 + 0.2^2) = 1 - (0.64 + 0.04) = 0.32\]

Pour un noeud pur (\(p_1 = 1\)) : \(G = 1 - 1 = 0\).

Pour un noeud parfaitement mixte (\(p_1 = p_2 = 0.5\)) : \(G = 1 - (0.25 + 0.25) = 0.5\).

Entropie de Shannon#

Définition 93 (Entropie de Shannon)

L”entropie de Shannon (ou entropie d’information) d’un noeud est définie par :

\[H = -\sum_{k=1}^{K} p_k \log_2(p_k)\]

avec la convention \(0 \log_2 0 = 0\).

L’entropie mesure le degré d’incertitude (ou de désordre) de la distribution des classes dans le noeud :

  • \(H = 0\) : le noeud est pur

  • \(H\) est maximale (\(= \log_2 K\)) lorsque les classes sont équiprobables

Gain d’information#

Définition 94 (Gain d’information)

Le gain d’information (information gain) d’une division est la réduction d’entropie :

\[\text{IG}(j, s) = H(\mathcal{D}) - \frac{|\mathcal{D}_G|}{|\mathcal{D}|} H(\mathcal{D}_G) - \frac{|\mathcal{D}_D|}{|\mathcal{D}|} H(\mathcal{D}_D)\]

C’est la quantité d’information apportée par la connaissance de la feature \(j\) et du seuil \(s\). La division optimale est celle qui maximise le gain d’information.

Remarque 85

En pratique, l’indice de Gini et l’entropie produisent des arbres très similaires. L’indice de Gini est le critère par défaut de Scikit-learn car il est légèrement plus rapide à calculer (pas de logarithme). L’entropie tend à produire des arbres légèrement plus equilibres.

Visualisons les deux critères pour un problème binaire.

Hide code cell source

import numpy as np
import matplotlib.pyplot as plt

p = np.linspace(0.001, 0.999, 500)

gini = 2 * p * (1 - p)
entropy = -p * np.log2(p) - (1 - p) * np.log2(1 - p)
misclass = 1 - np.maximum(p, 1 - p)

fig, ax = plt.subplots(figsize=(8, 5))
ax.plot(p, gini, label="Gini (normalisé)", linewidth=2)
ax.plot(p, entropy, label="Entropie", linewidth=2)
ax.plot(p, misclass, label="Erreur de classif.", linewidth=2, linestyle="--")
ax.set_xlabel("Proportion de la classe 1 ($p$)")
ax.set_ylabel("Impureté")
ax.set_title("Critères d'impureté — problème binaire")
ax.legend()
ax.grid(True, alpha=0.3)
plt.tight_layout()
plt.show()
_images/ff95a7ff1e982f75d5676075eda08cdd66c039dc8b6c2ef7904c5cef7a43733e.png

Remarque 86

Les trois critères atteignent leur minimum (0) aux extrémités (\(p = 0\) et \(p = 1\)) et leur maximum a \(p = 0.5\). L’erreur de classification est linéaire par morceaux et moins sensible aux changements de probabilité près des extrémités, ce qui la rend moins discriminante pour choisir les divisions. C’est pourquoi elle n’est pas utilisée pour la construction de l’arbre, mais seulement pour l’évaluation finale.

Algorithme CART#

Presentation#

L’algorithme CART (Classification And Regression Trees), introduit par Breiman, Friedman, Olshen et Stone en 1984, est la référence pour la construction d’arbres de décision. Ses caractéristiques principales sont :

  • Divisions binaires : chaque noeud produit exactement deux fils (contrairement à ID3/C4.5 qui autorisent des divisions multi-branches)

  • Critère de Gini pour la classification, MSE pour la régression

  • Elagage par coût-complexité (cost-complexity pruning) pour contrôler la taille de l’arbre

Définition 95 (Algorithme CART)

L’algorithme CART construit un arbre binaire \(T\) par le procédé suivant :

Construction (croissance gloutonne) :

  1. Partir du noeud racine contenant toutes les observations

  2. Pour chaque noeud, trouver la meilleure division \((j^*, s^*)\) :

    • Pour chaque feature \(j \in \{1, \ldots, p\}\)

    • Pour chaque seuil \(s\) parmi les valeurs de \(x_j\)

    • Calculer la réduction d’impureté \(\Delta I(j, s)\)

    • Retenir \((j^*, s^*) = \arg\max_{j,s} \Delta I(j, s)\)

  3. Diviser le noeud en deux fils selon \((j^*, s^*)\)

  4. Répéter récursivement jusqu’à un critère d’arrêt

Prédiction :

  • Classification : classe majoritaire dans la feuille

  • Régression : moyenne des \(y_i\) dans la feuille

Critères d’arrêt#

Sans critère d’arrêt, l’arbre grandit jusqu’à ce que chaque feuille contienne une seule observation, produisant un surapprentissage total. Plusieurs critères limitent la croissance :

Proposition 20 (Critères d’arrêt pour CART)

Les critères d’arrêt les plus courants sont :

Paramètre

Description

Effet

max_depth

Profondeur maximale de l’arbre

Limite la complexité globale

min_samples_split

Nombre minimal d’observations pour diviser un noeud

Empèche les divisions sur trop peu de données

min_samples_leaf

Nombre minimal d’observations dans une feuille

Garantit des predictions basées sur suffisamment de données

max_leaf_nodes

Nombre maximal de feuilles

Contrôle direct la taille de l’arbre

min_impurity_decrease

Réduction minimale d’impureté pour diviser

Empèche les divisions non informatives

Illustrons l’effet de max_depth sur la complexité de l’arbre.

Hide code cell source

from sklearn.datasets import make_classification
from sklearn.tree import DecisionTreeClassifier
import matplotlib.pyplot as plt
import numpy as np

X, y = make_classification(n_samples=300, n_features=2, n_redundant=0,
                            n_informative=2, n_clusters_per_class=2,
                            random_state=42)

fig, axes = plt.subplots(3, 1, figsize=(9, 14))
depths = [2, 5, None]

for ax, depth in zip(axes, depths):
    clf = DecisionTreeClassifier(max_depth=depth, random_state=42)
    clf.fit(X, y)

    # Grille pour la frontière de décision
    x_min, x_max = X[:, 0].min() - 0.5, X[:, 0].max() + 0.5
    y_min, y_max = X[:, 1].min() - 0.5, X[:, 1].max() + 0.5
    xx, yy = np.meshgrid(np.linspace(x_min, x_max, 300),
                          np.linspace(y_min, y_max, 300))
    Z = clf.predict(np.c_[xx.ravel(), yy.ravel()]).reshape(xx.shape)

    ax.contourf(xx, yy, Z, alpha=0.3, cmap="RdBu")
    ax.scatter(X[:, 0], X[:, 1], c=y, cmap="RdBu", edgecolors="k", s=20, alpha=0.7)

    label = f"max_depth={depth}" if depth else "max_depth=None (illimité)"
    n_leaves = clf.get_n_leaves()
    ax.set_title(f"{label}\n{n_leaves} feuilles, accuracy={clf.score(X, y):.3f}")
    ax.set_xlabel("$x_1$")
    ax.set_ylabel("$x_2$")

plt.suptitle("Effet de max_depth sur la frontière de décision", fontsize=14, y=1.02)
plt.tight_layout()
plt.show()
_images/6d4649fb7064608e4b59d7c9fcb70c63e8ebcaf0da1d224e46c73face8b1e54b.png

Elagage#

Le surapprentissage est le principal défaut des arbres de décision. Un arbre qui croit sans contrainte mémorise les données d’entrainement (training accuracy = 100 %) mais généralise mal. L”élagage (pruning) consiste à réduire la taille de l’arbre pour améliorer la généralisation.

Pré-élagage#

Le pré-élagage (pre-pruning) arrête la croissance de l’arbre avant qu’il ne soit complètement développé, en imposant les critères d’arrêt décrits précédemment (max_depth, min_samples_leaf, etc.).

Remarque 87

Le pré-élagage est simple et rapide, mais il présente un inconvénient : il peut arrêter la croissance trop tôt. Une division qui semble non informative à un noeud donné pourrait être suivie de divisions très informatives dans ses descendants. Le pré-élagage ne peut pas détecter ces situations.

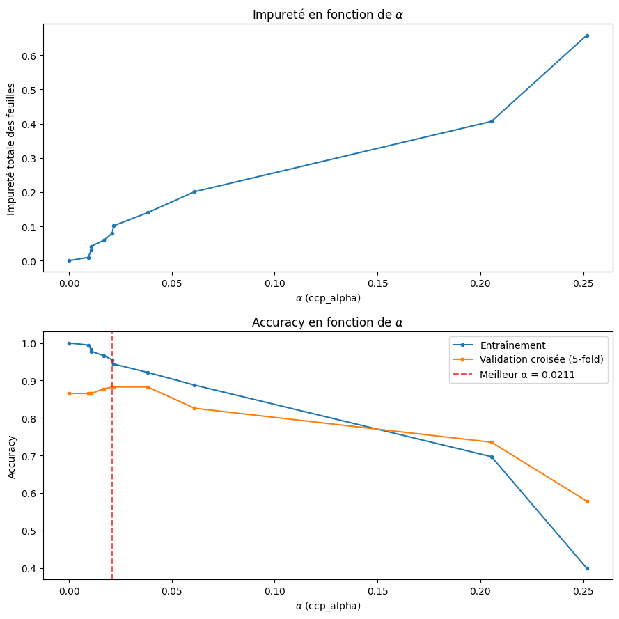
Post-élagage par coût-complexité#

Le post-élagage (post-pruning) construit d’abord l’arbre complet, puis retire les branches qui n’améliorent pas significativement les performances. La méthode de référence est l’élagage par coût-complexité (cost-complexity pruning), aussi appelée minimal cost-complexity pruning ou weakest link pruning.

Définition 96 (Elagage par coût-complexité)

Soit \(T\) un arbre et \(|T|\) son nombre de feuilles. Le critère de coût-complexité est :

\[R_\alpha(T) = R(T) + \alpha |T|\]

oè :

  • \(R(T) = \sum_{t=1}^{|T|} \frac{n_t}{n} \cdot I(t)\) est l’erreur d’entrainement pondérée (somme des impuretés des feuilles)

  • \(\alpha \geq 0\) est le paramètre de complexité qui pénalise le nombre de feuilles

Pour chaque valeur de \(\alpha\), il existe un unique sous-arbre \(T_\alpha \subseteq T_{\max}\) qui minimise \(R_\alpha(T)\). Lorsque \(\alpha\) croit, l’arbre optimal se simplifie.

Proposition 21 (Selection de \(\alpha\) par validation croisée)

La séquence des sous-arbres optimaux \(T_{\alpha_0} \supset T_{\alpha_1} \supset \cdots \supset T_{\alpha_k} = \{\text{racine}\}\) est obtenue par élagage successif du maillon le plus faible (weakest link). Le paramètre \(\alpha^*\) est ensuite sélectionné par validation croisée : on choisit la valeur de \(\alpha\) qui minimise l’erreur de validation (ou, selon la règle « 1-SE », le plus grand \(\alpha\) dont l’erreur est à moins d’un écart-type du minimum).

Hide code cell source

from sklearn.tree import DecisionTreeClassifier
from sklearn.model_selection import cross_val_score
from sklearn.datasets import load_wine

wine = load_wine()
X_wine, y_wine = wine.data, wine.target

# Chemin de coût-complexité
clf_full = DecisionTreeClassifier(random_state=42)
clf_full.fit(X_wine, y_wine)
path = clf_full.cost_complexity_pruning_path(X_wine, y_wine)
ccp_alphas = path.ccp_alphas
impurities = path.impurities

# Validation croisée pour chaque alpha
scores_train = []
scores_val = []

for alpha in ccp_alphas:
    clf = DecisionTreeClassifier(ccp_alpha=alpha, random_state=42)
    clf.fit(X_wine, y_wine)
    scores_train.append(clf.score(X_wine, y_wine))
    cv_score = cross_val_score(clf, X_wine, y_wine, cv=5, scoring='accuracy')
    scores_val.append(cv_score.mean())

fig, axes = plt.subplots(2, 1, figsize=(9, 9))

# Impureté vs alpha
axes[0].plot(ccp_alphas, impurities, marker="o", markersize=3)
axes[0].set_xlabel(r"$\alpha$ (ccp_alpha)")
axes[0].set_ylabel("Impureté totale des feuilles")
axes[0].set_title(r"Impureté en fonction de $\alpha$")

# Accuracy vs alpha
axes[1].plot(ccp_alphas, scores_train, marker="o", markersize=3, label="Entraînement")
axes[1].plot(ccp_alphas, scores_val, marker="s", markersize=3, label="Validation croisée (5-fold)")
best_alpha = ccp_alphas[np.argmax(scores_val)]
axes[1].axvline(best_alpha, color="red", linestyle="--", alpha=0.7,
                label=f"Meilleur α = {best_alpha:.4f}")
axes[1].set_xlabel(r"$\alpha$ (ccp_alpha)")
axes[1].set_ylabel("Accuracy")
axes[1].set_title(r"Accuracy en fonction de $\alpha$")
axes[1].legend()

plt.tight_layout()
plt.show()

print(f"Meilleur alpha : {best_alpha:.4f}")
print(f"Accuracy validation : {max(scores_val):.3f}")
_images/130d21755b289f2f89d7663f4c8bb17957421b4d1ec8f061a907b98ae2f11c7b.png
Meilleur alpha : 0.0211
Accuracy validation : 0.883

Arbres de régression#

Critère MSE#

En régression, la variable cible \(y\) est continue. Le critère d’impureté est l”erreur quadratique moyenne (Mean Squared Error, MSE) dans chaque noeud.

Définition 97 (Critère MSE pour les arbres de régression)

Pour un noeud contenant les observations \(\{(\mathbf{x}_i, y_i)\}_{i \in \mathcal{N}}\), l’impureté est la variance de la cible :

\[I(\mathcal{N}) = \text{MSE}(\mathcal{N}) = \frac{1}{|\mathcal{N}|} \sum_{i \in \mathcal{N}} (y_i - \bar{y}_\mathcal{N})^2\]

\(\bar{y}_\mathcal{N} = \frac{1}{|\mathcal{N}|} \sum_{i \in \mathcal{N}} y_i\) est la moyenne des cibles dans le noeud.

La prédiction dans chaque feuille est la moyenne \(\bar{y}_\mathcal{N}\), qui minimise la MSE.

Remarque 88

Un arbre de régression produit une fonction en escalier : la prédiction est constante par morceaux. Plus l’arbre est profond, plus la fonction approxime finement la cible, mais au risque du surapprentissage. D’autres critères sont possibles, comme la MAE (Mean Absolute Error), qui produit des prédictions médianes et est plus robuste aux valeurs aberrantes.

Hide code cell source

from sklearn.tree import DecisionTreeRegressor

# Données sinusoidales bruitées
np.random.seed(42)
X_reg = np.sort(5 * np.random.rand(200, 1), axis=0)
y_reg = np.sin(X_reg).ravel() + 0.3 * np.random.randn(200)

fig, axes = plt.subplots(3, 1, figsize=(9, 14))
depths = [2, 5, 15]

X_test = np.linspace(0, 5, 500).reshape(-1, 1)

for ax, depth in zip(axes, depths):
    reg = DecisionTreeRegressor(max_depth=depth, random_state=42)
    reg.fit(X_reg, y_reg)
    y_pred = reg.predict(X_test)

    ax.scatter(X_reg, y_reg, s=15, alpha=0.5, label="Données", color="steelblue")
    ax.plot(X_test, y_pred, color="red", linewidth=2, label=f"Arbre (depth={depth})")
    ax.plot(X_test, np.sin(X_test), color="gray", linestyle="--", alpha=0.5, label="sin(x)")
    ax.set_xlabel("$x$")
    ax.set_ylabel("$y$")
    ax.set_title(f"max_depth={depth}, feuilles={reg.get_n_leaves()}")
    ax.legend(fontsize=9)

plt.suptitle("Arbre de régression — effet de la profondeur", fontsize=14, y=1.02)
plt.tight_layout()
plt.show()
_images/4bc032583c927c262c0455e9867f7e9a351cd07846e9a4676fb3f69097881257.png

Interprétabilité#

L’un des atouts majeurs des arbres de décision est leur interprétabilité. Contrairement aux modèles « boite noire » (réseaux de neurones, SVM à noyau), un arbre peut être inspecté, visualisé et expliqué.

Importance des features#

Définition 98 (Importance de Gini (MDI))

L”importance de Gini (Mean Decrease in Impurity, MDI) d’une feature \(j\) est la somme pondérée des réductions d’impureté apportées par toutes les divisions sur la feature \(j\) :

\[\text{Imp}(j) = \sum_{t \in \mathcal{T}_j} \frac{n_t}{n} \Delta I(t)\]

\(\mathcal{T}_j\) est l’ensemble des noeuds où la feature \(j\) est utilisée pour la division, \(n_t\) est le nombre d’observations au noeud \(t\), et \(\Delta I(t)\) est la reduction d’impureté au noeud \(t\). Les importances sont normalisées pour sommer à 1.

Remarque 89

L’importance de Gini (MDI) présente un biais en faveur des features à haute cardinalité (beaucoup de valeurs distinctes) et des features continues. Une alternative plus fiable est l’importance par permutation (permutation importance), qui mesure la dégradation des performances lorsqu’on permute aléatoirement les valeurs d’une feature.

Hide code cell source

from sklearn.datasets import load_wine
from sklearn.tree import DecisionTreeClassifier
from sklearn.inspection import permutation_importance
from sklearn.model_selection import train_test_split

wine = load_wine()
X_train, X_test, y_train, y_test = train_test_split(
    wine.data, wine.target, test_size=0.3, random_state=42
)

clf = DecisionTreeClassifier(max_depth=4, random_state=42)
clf.fit(X_train, y_train)

# Importance MDI
importances_mdi = clf.feature_importances_
sorted_idx = np.argsort(importances_mdi)

# Importance par permutation
perm_imp = permutation_importance(clf, X_test, y_test, n_repeats=30, random_state=42)

fig, axes = plt.subplots(2, 1, figsize=(9, 11))

# MDI
axes[0].barh(range(len(sorted_idx)), importances_mdi[sorted_idx], color="steelblue")
axes[0].set_yticks(range(len(sorted_idx)))
axes[0].set_yticklabels(np.array(wine.feature_names)[sorted_idx])
axes[0].set_xlabel("Importance (MDI)")
axes[0].set_title("Importance de Gini (MDI)")

# Permutation
sorted_idx_perm = perm_imp.importances_mean.argsort()
axes[1].boxplot(perm_imp.importances[sorted_idx_perm].T, vert=False,
                tick_labels=np.array(wine.feature_names)[sorted_idx_perm])
axes[1].set_xlabel("Diminution d'accuracy")
axes[1].set_title("Importance par permutation")

plt.tight_layout()
plt.show()
_images/e9f712deefcee301683e7d8e074bdbb4c912767e3ecb137c4c2a1713a8f412b6.png

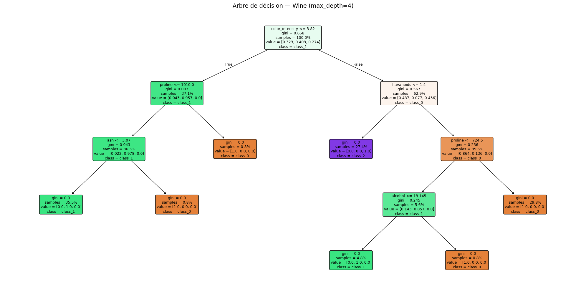
Visualisation de l’arbre#

Scikit-learn fournit plot_tree pour visualiser la structure de l’arbre, et export_text pour une représentation textuelle.

Hide code cell source

from sklearn.tree import plot_tree, export_text

fig, ax = plt.subplots(figsize=(20, 10))
plot_tree(clf, feature_names=wine.feature_names, class_names=wine.target_names,
          filled=True, rounded=True, fontsize=9, ax=ax,
          impurity=True, proportion=True)
ax.set_title("Arbre de décision — Wine (max_depth=4)", fontsize=14)
plt.tight_layout()
plt.show()
_images/bdf6f22a210e76afbac776eb49b86e161a72118a9500aa2f05b3f4ab94e6eab3.png

Hide code cell source

# Representation textuelle
text_repr = export_text(clf, feature_names=list(wine.feature_names), max_depth=3)
print("Représentation textuelle (3 premiers niveaux) :")
print(text_repr)
Représentation textuelle (3 premiers niveaux) :
|--- color_intensity <= 3.82
|   |--- proline <= 1010.00
|   |   |--- ash <= 3.07
|   |   |   |--- class: 1
|   |   |--- ash >  3.07
|   |   |   |--- class: 0
|   |--- proline >  1010.00
|   |   |--- class: 0
|--- color_intensity >  3.82
|   |--- flavanoids <= 1.40
|   |   |--- class: 2
|   |--- flavanoids >  1.40
|   |   |--- proline <= 724.50
|   |   |   |--- alcohol <= 13.14
|   |   |   |   |--- class: 1
|   |   |   |--- alcohol >  13.14
|   |   |   |   |--- class: 0
|   |   |--- proline >  724.50
|   |   |   |--- class: 0

Remarque 90

La visualisation d’un arbre profond devient rapidement illisible. En pratique, on limite la profondeur affichée ou on utilise des outils intéractifs (comme dtreeviz) pour explorer la structure de l’arbre. Pour la communication avec des non-spécialistes, on traduit souvent l’arbre en règles logiques explicites.

Instabilité des arbres#

Le problème de la variance#

Les arbres de décision souffrent d’une forte variance : une petite perturbation des données d’entrainement peut produire un arbre radicalement différent. Cette instabilité est une conséquence directe de la nature gloutonne et hiérarchique de l’algorithme : un changement à la racine se propage à tout l’arbre.

Proposition 22 (Instabilité des arbres de décision)

Soit \(\mathcal{D}\) un jeu de données et \(\mathcal{D}'\) une perturbation de \(\mathcal{D}\) (suppression ou ajout de quelques observations). Les arbres \(T(\mathcal{D})\) et \(T(\mathcal{D}')\) construits sur ces deux jeux peuvent avoir :

  • des features de division différentes à la racine

  • des structures complètement différentes

  • des prédictions divergentes pour certaines observations

Cette instabilité se traduit par une variance élevée de l’estimateur, c’est-à-dire une grande variabilité des prédictions d’un échantillon d’entrainement à l’autre.

Hide code cell source

from sklearn.datasets import make_moons
from sklearn.tree import DecisionTreeClassifier

fig, axes = plt.subplots(2, 3, figsize=(18, 10))

for i, ax_row in enumerate(axes):
    for j, ax in enumerate(ax_row):
        seed = i * 3 + j
        X_moons, y_moons = make_moons(n_samples=150, noise=0.3, random_state=seed)

        clf = DecisionTreeClassifier(max_depth=5, random_state=42)
        clf.fit(X_moons, y_moons)

        x_min, x_max = X_moons[:, 0].min() - 0.5, X_moons[:, 0].max() + 0.5
        y_min, y_max = X_moons[:, 1].min() - 0.5, X_moons[:, 1].max() + 0.5
        xx, yy = np.meshgrid(np.linspace(x_min, x_max, 200),
                              np.linspace(y_min, y_max, 200))
        Z = clf.predict(np.c_[xx.ravel(), yy.ravel()]).reshape(xx.shape)

        ax.contourf(xx, yy, Z, alpha=0.3, cmap="RdBu")
        ax.scatter(X_moons[:, 0], X_moons[:, 1], c=y_moons,
                   cmap="RdBu", edgecolors="k", s=20, alpha=0.7)
        ax.set_title(f"Échantillon {seed + 1} ({clf.get_n_leaves()} feuilles)")
        ax.set_xlabel("$x_1$")
        ax.set_ylabel("$x_2$")

plt.suptitle("Instabilité : arbres entraînés sur différents échantillons",
             fontsize=14, y=1.01)
plt.tight_layout()
plt.show()
_images/5af82332b9db8be454a465e73f31b465858b7d8a82c3c6df09c393ab93e4bed5.png

Remarque 91

L’instabilité des arbres est à la fois un défaut et une opportunité. C’est un défaut parce qu’un arbre seul n’est pas fiable. Mais c’est une opportunité parce que des arbres instables et décorrélées peuvent être agrégés pour produire un modèle stable et performant. C’est le principe des methodes d’ensemble :

  • Bagging (forêts aléatoires) : on entraine des arbres sur des échantillons bootstrap, puis on moyenne les prédictions. La variance diminue sans que le biais augmente.

  • Boosting (gradient boosting) : on entraine des arbres séquentiellement, chacun corrigeant les erreurs du précédent. Le biais diminue progressivement.

Ces méthodes font l’objet du chapitre suivant.

Exemple complet avec Scikit-learn#

Données et objectif#

Construisons un pipeline complet sur le jeu de données Iris : entrainement, élagage, évaluation, visualisation de l’arbre et des frontières de décision.

Hide code cell source

import numpy as np
import matplotlib.pyplot as plt
from sklearn.datasets import load_iris
from sklearn.tree import DecisionTreeClassifier, plot_tree, export_text
from sklearn.model_selection import train_test_split, cross_val_score, GridSearchCV
from sklearn.metrics import classification_report, ConfusionMatrixDisplay

# Chargement des données
iris = load_iris()
X, y = iris.data, iris.target
feature_names = iris.feature_names
class_names = iris.target_names

X_train, X_test, y_train, y_test = train_test_split(
    X, y, test_size=0.3, random_state=42, stratify=y
)

print(f"Entraînement : {X_train.shape[0]} observations")
print(f"Test : {X_test.shape[0]} observations")
print(f"Classes : {list(class_names)}")
Entraînement : 105 observations
Test : 45 observations
Classes : [np.str_('setosa'), np.str_('versicolor'), np.str_('virginica')]

Recherche d’hyperparamètres#

Hide code cell source

param_grid = {
    'max_depth': [2, 3, 4, 5, 6, None],
    'min_samples_split': [2, 5, 10],
    'min_samples_leaf': [1, 2, 4],
    'criterion': ['gini', 'entropy'],
}

grid_search = GridSearchCV(
    DecisionTreeClassifier(random_state=42),
    param_grid,
    cv=5,
    scoring='accuracy',
    n_jobs=-1,
    refit=True,
)
grid_search.fit(X_train, y_train)

print("Meilleurs hyperparamètres :")
for param, value in grid_search.best_params_.items():
    print(f"  {param} = {value}")
print(f"\nMeilleure accuracy (CV) : {grid_search.best_score_:.3f}")
Meilleurs hyperparamètres :
  criterion = gini
  max_depth = 3
  min_samples_leaf = 1
  min_samples_split = 2

Meilleure accuracy (CV) : 0.952

Evaluation sur le test set#

Hide code cell source

best_tree = grid_search.best_estimator_

y_pred = best_tree.predict(X_test)
print(classification_report(y_test, y_pred, target_names=class_names))

fig, ax = plt.subplots(figsize=(7, 5))
ConfusionMatrixDisplay.from_estimator(best_tree, X_test, y_test,
                                       display_labels=class_names,
                                       cmap="Blues", ax=ax)
ax.set_title("Matrice de confusion — Arbre optimal")
plt.tight_layout()
plt.show()
              precision    recall  f1-score   support

      setosa       1.00      1.00      1.00        15
  versicolor       1.00      0.93      0.97        15
   virginica       0.94      1.00      0.97        15

    accuracy                           0.98        45
   macro avg       0.98      0.98      0.98        45
weighted avg       0.98      0.98      0.98        45
_images/20b1a3633e7b2c6fe5739033ea7722106868761d9178b13dd5665fa4158e71b8.png

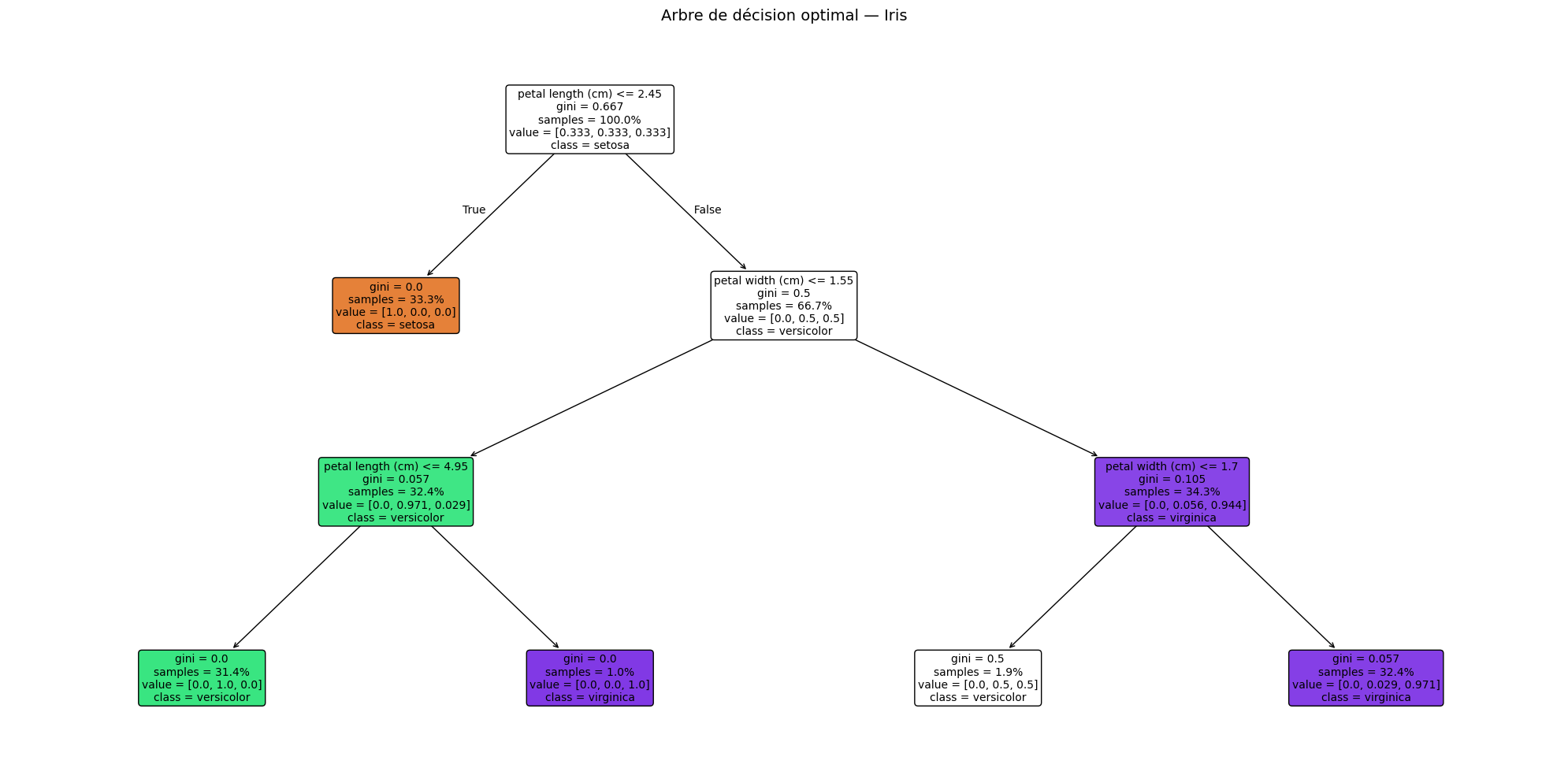
Visualisation de l’arbre optimal#

Hide code cell source

fig, ax = plt.subplots(figsize=(20, 10))
plot_tree(best_tree, feature_names=feature_names, class_names=list(class_names),
          filled=True, rounded=True, fontsize=10, ax=ax,
          impurity=True, proportion=True)
ax.set_title("Arbre de décision optimal — Iris", fontsize=14)
plt.tight_layout()
plt.show()

print("\nReprésentation textuelle :")
print(export_text(best_tree, feature_names=list(feature_names)))
_images/ca28e93e42ebc989d8ad18195973db8d9569610567f552e216fc0bb09dbb6f26.png
Représentation textuelle :
|--- petal length (cm) <= 2.45
|   |--- class: 0
|--- petal length (cm) >  2.45
|   |--- petal width (cm) <= 1.55
|   |   |--- petal length (cm) <= 4.95
|   |   |   |--- class: 1
|   |   |--- petal length (cm) >  4.95
|   |   |   |--- class: 2
|   |--- petal width (cm) >  1.55
|   |   |--- petal width (cm) <= 1.70
|   |   |   |--- class: 1
|   |   |--- petal width (cm) >  1.70
|   |   |   |--- class: 2

Frontières de décision (2D)#

Pour visualiser les frontières de décision dans le plan, on entraine un arbre sur les deux features les plus discriminantes.

Hide code cell source

# Selection des deux meilleures features
best_features = np.argsort(best_tree.feature_importances_)[-2:]
X_2d = X[:, best_features]
feat_names_2d = [feature_names[i] for i in best_features]

X_train_2d, X_test_2d, y_train_2d, y_test_2d = train_test_split(
    X_2d, y, test_size=0.3, random_state=42, stratify=y
)

clf_2d = DecisionTreeClassifier(
    max_depth=grid_search.best_params_.get('max_depth', 4),
    random_state=42
)
clf_2d.fit(X_train_2d, y_train_2d)

# Grille pour la frontière de décision
x_min, x_max = X_2d[:, 0].min() - 0.5, X_2d[:, 0].max() + 0.5
y_min, y_max = X_2d[:, 1].min() - 0.5, X_2d[:, 1].max() + 0.5
xx, yy = np.meshgrid(np.linspace(x_min, x_max, 500),
                      np.linspace(y_min, y_max, 500))
Z = clf_2d.predict(np.c_[xx.ravel(), yy.ravel()]).reshape(xx.shape)

fig, ax = plt.subplots(figsize=(10, 7))
contour = ax.contourf(xx, yy, Z, alpha=0.3, cmap="Set2")

colors = ["#4C72B0", "#55A868", "#C44E52"]
for i, name in enumerate(class_names):
    mask = y == i
    ax.scatter(X_2d[mask, 0], X_2d[mask, 1], label=name,
               c=colors[i], edgecolors="k", s=40, alpha=0.8)

ax.set_xlabel(feat_names_2d[0])
ax.set_ylabel(feat_names_2d[1])
ax.set_title(f"Frontières de décision — Arbre (depth={clf_2d.get_depth()}, "
             f"accuracy test={clf_2d.score(X_test_2d, y_test_2d):.3f})")
ax.legend()
plt.tight_layout()
plt.show()
_images/db01234e4da7cde6ebe069588184af450e4471ffa7c952e5718bfc8fe449f298.png

Remarque 92

On observe clairement que les frontières de décision d’un arbre sont parallèles aux axes : chaque division partitionne l’espace le long d’une seule feature à la fois. C’est une limitation structurelle des arbres CART. Pour des frontières obliques, il faudrait utiliser des arbres obliques (oblique trees) ou des méthodes d’ensemble qui combinent de nombreuses partitions parallèles aux axes.

Comparaison arbre élagué vs non élagué#

Hide code cell source

from sklearn.model_selection import learning_curve

clf_full = DecisionTreeClassifier(random_state=42)
clf_pruned = DecisionTreeClassifier(max_depth=4, min_samples_leaf=5, random_state=42)

fig, axes = plt.subplots(2, 1, figsize=(9, 9))
models = [("Arbre complet (non élagué)", clf_full),
          ("Arbre élagué (depth=4, min_leaf=5)", clf_pruned)]

for ax, (name, model) in zip(axes, models):
    train_sizes, train_scores, val_scores = learning_curve(
        model, X, y, cv=5, scoring='accuracy',
        train_sizes=np.linspace(0.1, 1.0, 10), random_state=42
    )

    train_mean = train_scores.mean(axis=1)
    train_std = train_scores.std(axis=1)
    val_mean = val_scores.mean(axis=1)
    val_std = val_scores.std(axis=1)

    ax.fill_between(train_sizes, train_mean - train_std, train_mean + train_std, alpha=0.1)
    ax.fill_between(train_sizes, val_mean - val_std, val_mean + val_std, alpha=0.1)
    ax.plot(train_sizes, train_mean, "o-", label="Entraînement")
    ax.plot(train_sizes, val_mean, "o-", label="Validation")
    ax.set_xlabel("Taille de l'ensemble d'entraînement")
    ax.set_ylabel("Accuracy")
    ax.set_title(name)
    ax.legend(loc="lower right")
    ax.set_ylim(0.7, 1.05)
    ax.grid(True, alpha=0.3)

plt.suptitle("Courbes d'apprentissage — arbre élagué vs non élagué", fontsize=14, y=1.02)
plt.tight_layout()
plt.show()
_images/25d63fc0cb95dd17598f0abe7c8e5af37ff0e36ad111230527d0f1620438b7e3.png

Remarque 93

Les courbes d’apprentissage révèlent le compromis biais-variance :

  • L’arbre non élagué atteint 100 % d’accuracy en entrainement (variance élevée, biais faible), mais l’accuracy de validation est inférieure et fluctuante.

  • L’arbre élagué a une accuracy d’entrainement légèrement plus basse (biais un peu plus élevé), mais l’écart entre entrainement et validation est réduit (variance plus faible), signe d’une meilleure généralisation.

Résumé#

Les arbres de décision sont des modèles simples, interprétables et polyvalents, mais leur instabilité en fait rarement le meilleur choix en tant que modèle isolé. Voici les points clés :

Aspect

Detail

Principe

Partitionnement récursif de l’espace des features

Critères (classification)

Indice de Gini, entropie de Shannon

Critère (régression)

MSE (ou MAE)

Algorithme

CART : divisions binaires, construction gloutonne

Régularisation

Pré-élagage (max_depth, min_samples_leaf) et post-élagage (coût-complexité)

Forces

Interprétabilité, pas de prétraitement, intéractions automatiques

Faiblesses

Instabilité (haute variance), frontières parallèles aux axes

Suite

Méthodes d’ensemble (forêts aléatoires, gradient boosting)

Remarque 94

En pratique, les arbres de décision seuls sont utilisés principalement lorsque l’interprétabilité est primordiale (domaine médical, juridique, financier réglementé). Pour la performance prédictive pure, on leur préfère les méthodes d’ensemble, qui exploitent leur instabilité comme un atout en construisant et en agrégeant des centaines ou des milliers d’arbres décorrélées.